Decision-Making Mobile App UX Design
Physicians’ Pocket Guide to Rheumatoid Arthritis Diagnostic and Management.
Rheumatoid Arthritis Management and Reference Guide is a mobile app specifically designed for RA specialists or rheumatologists to support them with the decision-making process for Rheumatoid Arthritis (RA) diagnosis and management. The app is a doctor’s pocket guide that incorporates the most recent ACR/EULAR Classification Criteria for Rheumatoid Arthritis.
The Challenge

RA Physicians require access to different resources and diagnostic aids in their practice. Many of these resources available only on stationary workstations or printed medical references, which do not support the need for mobility in clinical settings. One of the main goals for creating the Rheumatoid Arthritis Management and Reference Guide app was to address the need for mobility so physicians can have instant access to clinical decision-making tools and a wellspring of information at their fingertips: on smartphones and tablets.

The challenge of this app design was to convert the updated ACR/EULAR Classification Criteria For Rheumatoid Arthritis algorithm into a comprehensive and easy-to-use app that helps physicians to determine a RA disease diagnosis, select treatment and management, and have access to reference and information to better decision-making.

Constraints & Considerations
  • Support clinical decision-making at the point of care
  • Ensure that alternative diagnoses are not overlooked
  • Access to the latest clinical diagnosis algorithm for RA
  • Easy access to relevant information sources
  • Online and offline functionality
  • Supported devices: smartphone and tablet
My role

I was a solo UX/product designer and I was leading the entire UX/UI design process. I worked closely with a project manager.

An external agency provided development an implementation based on provided UX specs and visual assets.

The UX Design Process
I. Discover
In the Discover phase, I conducted several interviews with the client to discuss the project goals, identify the target audience and desired functionality, and layout any constraints and considerations. The main goal of the app was to help rheumatologists quickly and efficiently make clinical diagnosis decisions based on the latest diagnostic algorithm. Based on the RA diagnosis algorithm I designed and approved with the client a treatment guide workflow chart.
Activities:
Client interviews, diagnostic algorithm review, user goals analysis, developing treatment guide workflow, and formulating project requirements and features.
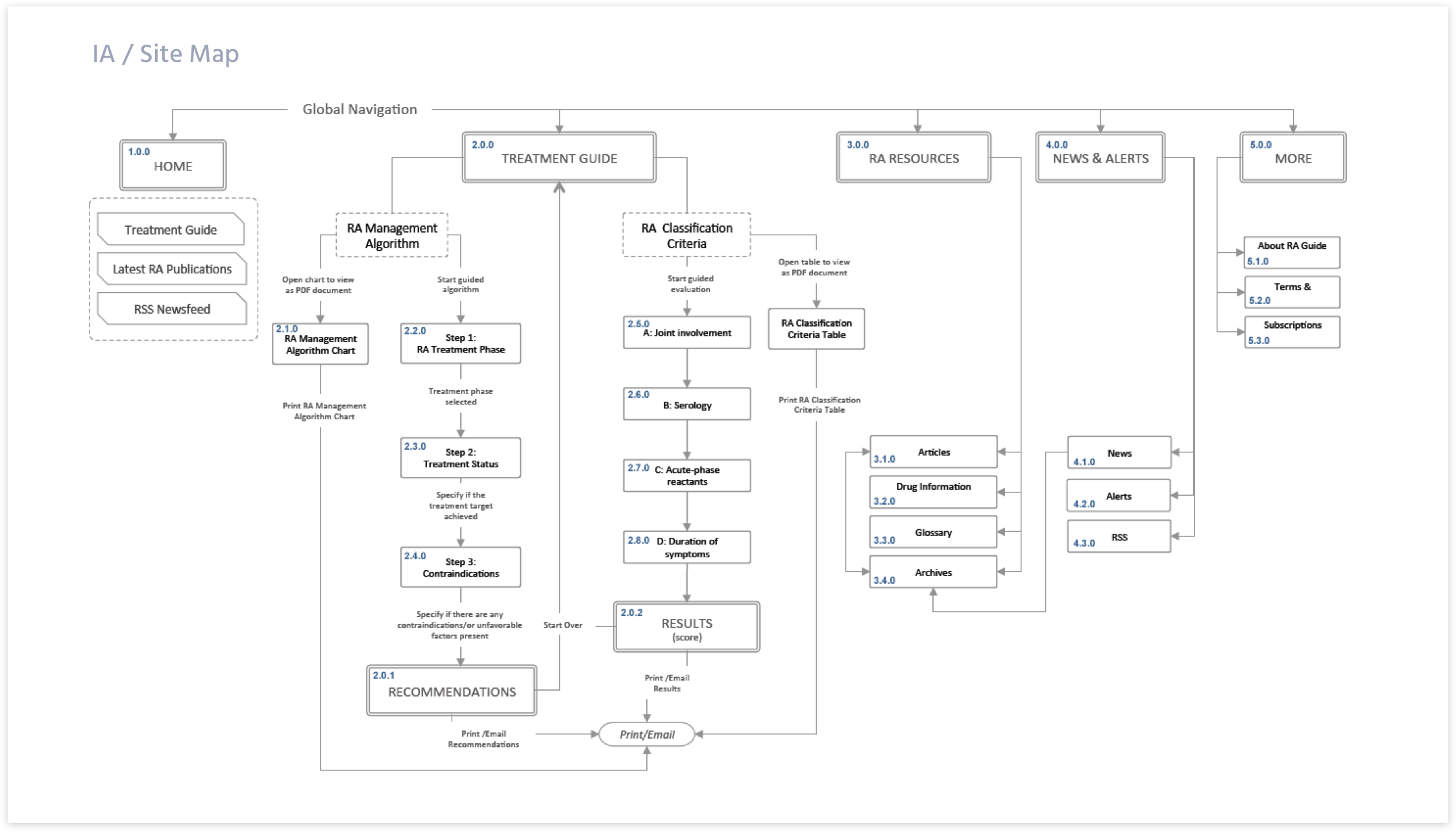
II. Structure & Prototype
Next, I created the information architecture based on the requirements and desired features of the app. , and defining screen-level information hierarchy. I created a persona and user journey map to show user scenarios and actions to complete a task, and wireframes of the key screens.
Activities:
Information architecture (sitemap), high-level workflows and user journeys, wireframes, and low-fidelity prototype, testing, and iterations.
III. Visual Design
When the wireframes and low-fidelity prototype was ready, I created several mood boards to finalize the look and feel of the experience and designed high-fidelity mockups.
Activities:
Moodboard, UI design, interactive prototypes for user testing, user testing insights, and revisions.
IV. Design Handoff
For the engineering handoff, I created the project documentation and specs that communicated how the design works and provided links to any relevant documents, prototypes, and design assets.
Results and Reflection

The app helped doctors to have quick access to the latest diagnostic algorithm and quickly find the information they need. Using a mobile app in clinical practice gives portability, rapid access to up-to-date resources, and reduce the risk of the wrong diagnosis.

Key Takeaways:
  • You are not designing for you. Design is a service. Always remember: you are designing for the audience. When considering a feature or interaction, check with yourself: does this feature meet your user needs, or do you just like it?
  • Interactive and click-through prototypes are great for communicating the app functionality, demonstrating the task flow, and illustrating overall UI/UX. The prototype is also great for gathering feedback and explaining UX requirements to developers who are building the app.
  • Involving the developers during the UI design process and getting their feedback throughout is an important factor for success. Sharing mockups with a developer can help to clarify any implementation challenges early in the process and prevent any rework during the development phase.